关于印发《湖北省建设工程造价咨询服务收费参考标准(试行)》的通知
各市、州、直管市、神农架林区住(城)建局,各有关单位:
为进一步提升全省工程造价咨询行业服务质量,维护公平、有序的执业环境,保障工程造价咨询市场各方权益,促进行业健康发展,我厅组织研究制定了《湖北省建设工程造价咨询服务收费参考标准(试行)》,现印发给你们,供湖北省工程造价咨询市场各方参考使用。
附件:湖北省建设工程造价咨询服务收费参考标准(试行)
湖北省住房和城乡建设厅
2023年9月4日
(此件公开发布)
来源:湖北住房和建设厅
《湖北省建设工程造价咨询服务收费参考标准(试行)》政策解读
一、起草背景
通过制定工程造价咨询服务项目收费参考标准,引导企业结合市场实际情况,合理、有序竞争,在咨询服务过程中投入充足的资源,杜绝腐败事件的发生,稳定行业人才队伍,筑牢服务质量防线,提高行业公信力,维护建筑业各参与方合法的权益。
二、主要特点
《湖北省建设工程造价咨询收费服务参考标准(试行)》主要有以下特点:一是咨询内容全面。本次参考收费标准包括了项目决策阶段、设计阶段、发承包阶段、实施阶段、竣工及运维阶段等建设项目全生命周期;同时涵盖了工程造价鉴定、工程造价纠纷调解、工时服务、材料(设备)询价、单独计算钢筋工程量等。二是咨询收费具有针对性、灵活性。考虑到专业工作量的差异,设置了专业调整系数,提高复杂专业的收费,保证小专业从业人员数量,促进行业不同专业间均衡、稳定发展。
三、主要内容及新增部分
《湖北省建设工程造价咨询收费服务参考标准(试行)》共分7个部分。
第一部分为总则。明确工程造价咨询服务定义,服务收费原则。
第二部分为适用范围。明确适用于湖北省内新建、维修、改建、扩建等各类建设工程造价咨询服务收费,同时明确其他工程可参考收费标准。
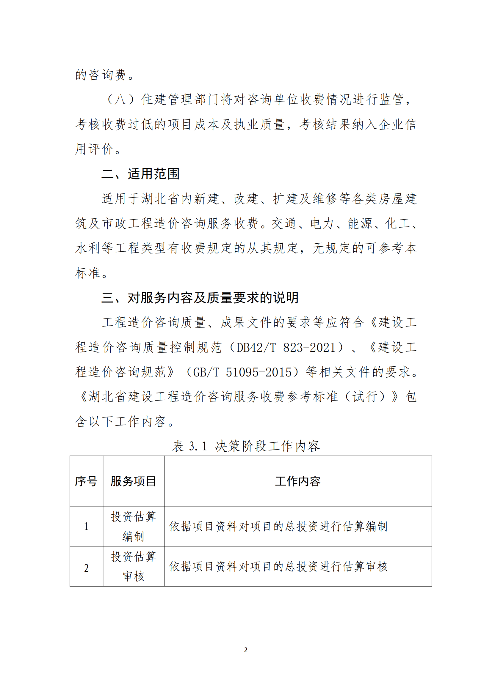
第三部分为服务内容说明。明确了项目决策阶段、设计阶段、发承包阶段、实施阶段、竣工及运维阶段、其他咨询服务等六大块的22项服务内容。
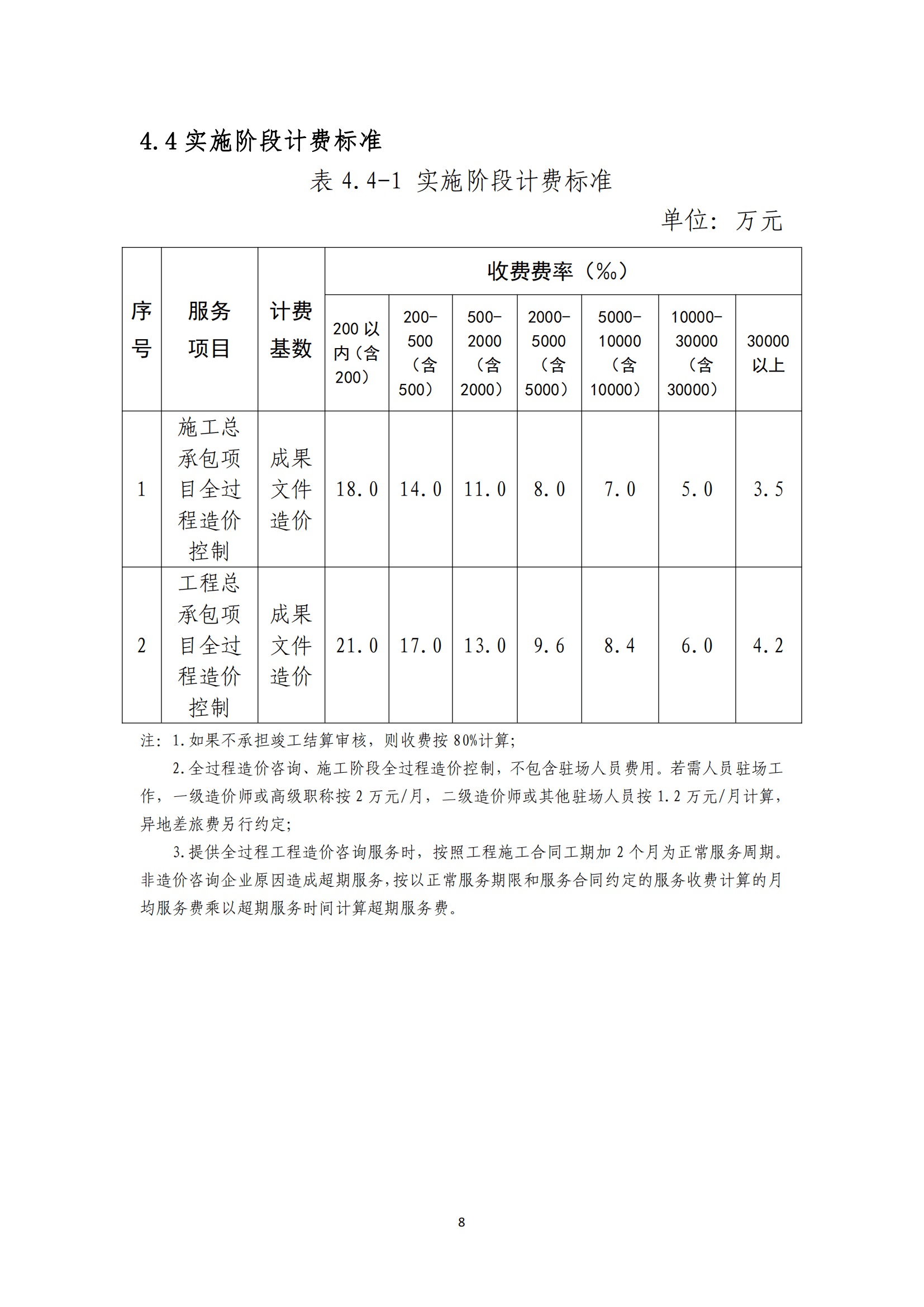
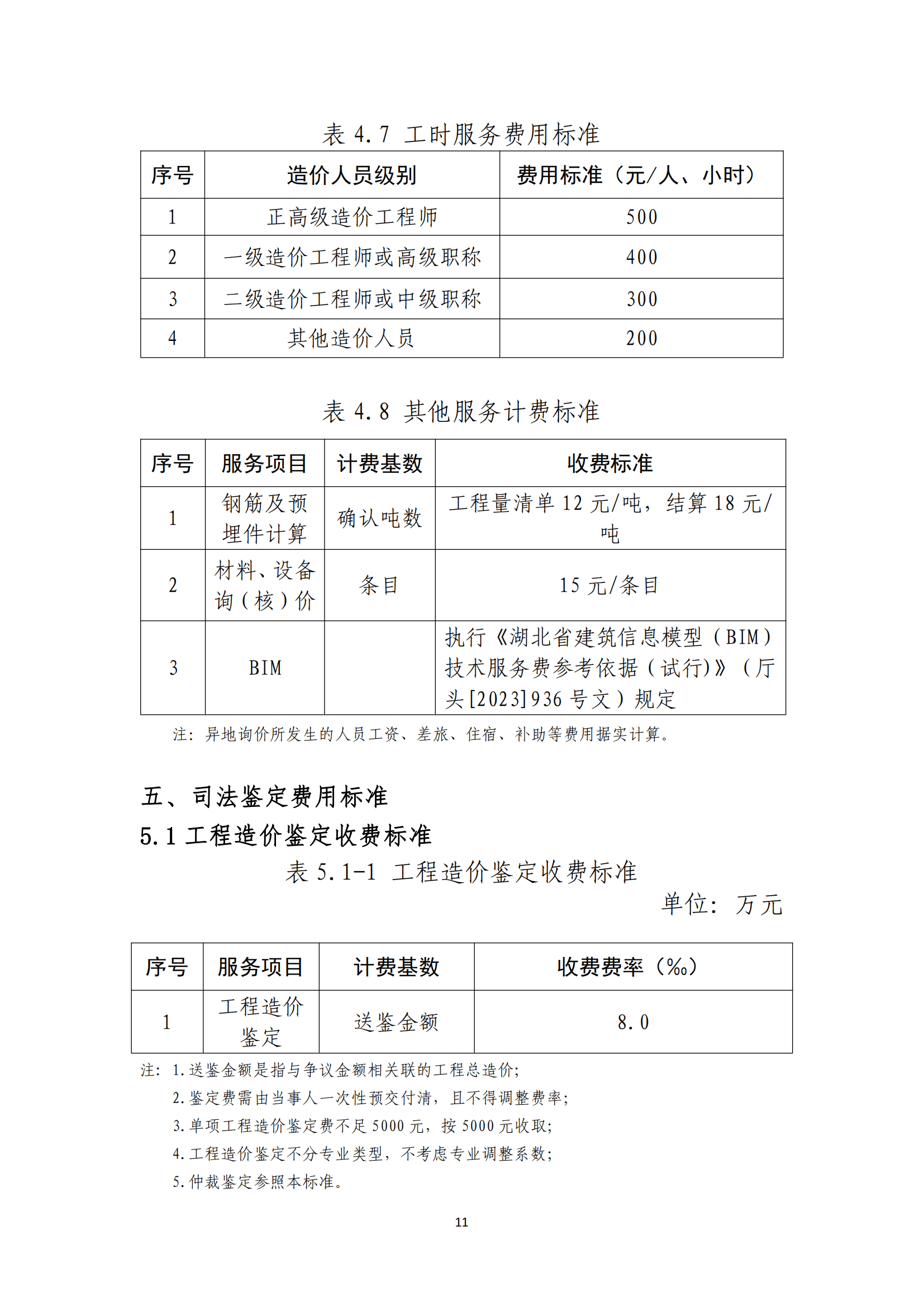
第四部分为咨询费用标准。明确两种收费计费方式:一是按项目以差额定率累进计费,咨询金额从200万-6亿设置八个收费步距,制定了相应取费费率标准;二是工时费用标准,对不同执业资格、技术职称的造价人员工时费给出了明确的参考费用。同时,对需要说明的咨询服务内容做了详细的说明,方便今后应用,如:造价涉及或使用BIM技术时,收费按照《湖北省建筑信息模型(BIM)技术服务费参考依据(试行)》(湖北省住建厅2023年5月23日发布的厅头〔2023〕936号文)中的BIM技术收费标准。
取消了造价审核中的审减(增)额收费 ,引导咨询企业公平、公正地开展造价咨询工作。降低了结算审核费用,以1亿工程(10%审减计算),咨询费用下降了28.6%。
新增的10项咨询服务内容包括:1)投资估算编制;2)投资估算审核;3)设计方案经济分析;4)招标采购规划及合约规划;5)清标或核标;6)结算编制;7)项目后评价;8)工程造价纠纷调解;9)钢筋及预埋件计算;10)材料、设备询(核)价。
新增的主要使用说明:1)全过程造价咨询、施工阶段全过程造价控制,不包含驻场人员费用;2)非造价咨询企业原因造成超期服务,可计算超期服务费;3)编制或审核工程量清单及招标控制价、施工图工程预算时,委托人每更换一次设计图纸版本可适度增加收费。
第五部分为司法鉴定费用标准。不分专业类型、不考虑专业调整系数,不分规模,统一按送鉴金额8‰计算,比《149号文》下降了三分之一。
第六部分为专业调整系数。对工程造价咨询服务过程中的13类服务项目设置了不同的专业调整系数,便于今后应用。
第七部分为服务费用计算示例。列举了工程量清单编制、结算审核、工程纠纷调解等3个示例,便于计算参考。















