027-87228326
欢迎访问湖北路达胜工程技术咨询有限公司官方网站。
首页
公司简介
公司介绍
资质信用
公司荣誉
办公环境
企业文化
新闻中心
最新动态
水事要闻
综合新闻
通知公告
人才建设
人事动态
人事政策
培训交流
团建活动
人才招聘
招标投标
政策信息
项目批复
招标公告
澄清答疑
评标公示
中标公告
公司业绩
引调水
泵站
水库
水闸
灌区
供水
防洪
水系连通
生态治理
水资源
农田水利
疏浚吹填
其他
党建之窗
党史党章
入党誓词
支部建设
党建新闻
政策法规
标准规范
建设管理
工程监理
税务税收
综合法规
联系我们
首页
> 招标投标 >
评标公示
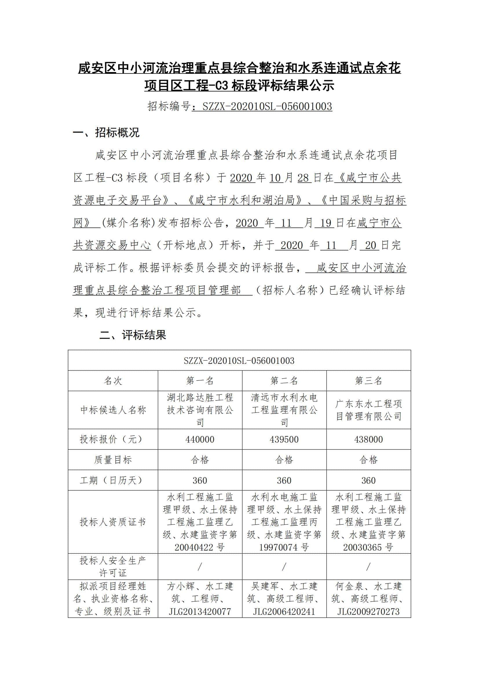
咸安区中小河流治理重点县综合整治和水系连通试点余花项目区工程-C3 标段评标结果公示
发布者:路达胜 浏览次数:660 日期:2020-11-23
来源:
咸宁市水利和湖泊局
上一篇:
咸安区高桥河流域系统治理工程咸安区高桥河流域系统治理工程建设监理评标结果公示
下一篇:
罗田县进士河河道整治一期工程施工监理(第二标段)评标结果公示